Toggle menu
Toggle preferences menu
Toggle personal menu
Not logged in
Your IP address will be publicly visible if you make any edits.

Locations

From Drifter's Wiki


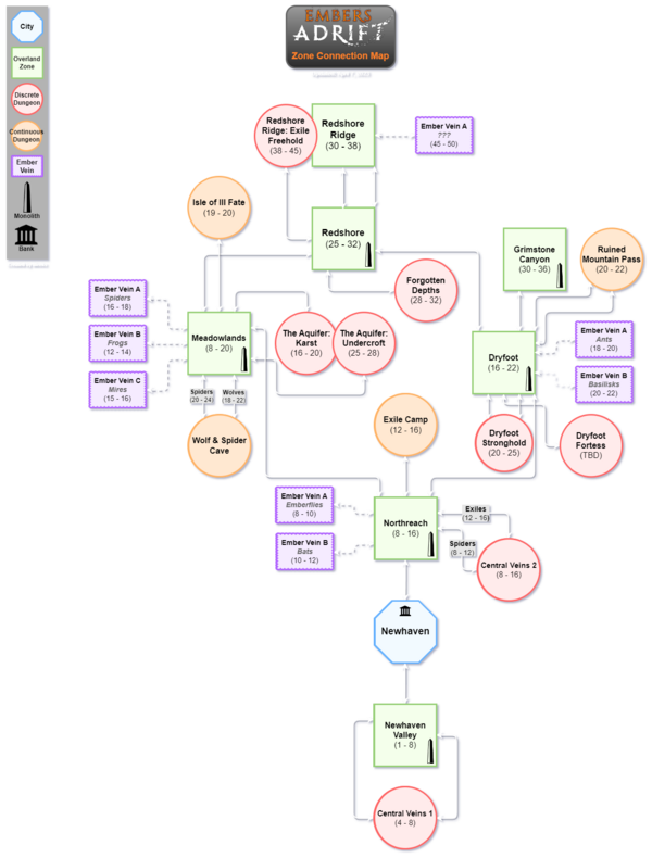
Zone connection map



Zone connection map (clickable)

Edit world map

About the clickable world map

The diagram is written in mermaid code. The code can be viewed as a diagram in Visual Studio Code (save as zoneMap.md). Use the 'Edit source' method in the Wiki to edit the code. More information on Mermaid can be found on https://mermaid.js.org/ The page name is "World map" and the page is included into other pages using the following shortcode: {{:World map}}


Debug data: