Toggle menu
Toggle preferences menu
Toggle personal menu
Not logged in
Your IP address will be publicly visible if you make any edits.

Main Page: Difference between revisions

From Drifter's Wiki
Tag: wikieditor
No edit summary
Tag: wikieditor
Line 2: Line 2:
<div style="flex: 1; padding: 10px;">
<div style="flex: 1; padding: 10px;">


== Getting started ==
[[Contributor Instructions]]
*[[How to get write access]]
*[[How to add new NPCs, Items, Zones and Quests]]
*[[Recent Changes for editors to note.]]
*[[mediawikiwiki:Help:Contents|Creating content]]
*[[mediawikiwiki:Special:MyLanguage/Manual:FAQ|MediaWiki FAQ]]
*[[mediawikiwiki:Special:MyLanguage/Localisation#Translation_resources|Localise MediaWiki for your language]]
*[[mediawikiwiki:Special:MyLanguage/Manual:Combating_spam|Learn how to combat spam on your wiki]]
 
[[Tutorials' ]]
* [[Character Creation]]
* [[Character Creation]]
* [[Tips & tricks]]
* [[Tips & tricks]]
Line 8: Line 17:
* [https://forums.embersadrift.com/index.php Official forum]
* [https://forums.embersadrift.com/index.php Official forum]


== Roles ==
[[Roles]]
* [[Defender]]
* [[Defender]]
** [[Juggernaut]]
** [[Juggernaut]]
Line 27: Line 36:
<div style="flex: 1; padding: 10px;">
<div style="flex: 1; padding: 10px;">


== Database ==
[[Database]]
*[[:Category:Items|Items]]
*[[:Category:Items|Items]]
*[[:Category:NPCs|NPCs]]
*[[:Category:NPCs|NPCs]]
Line 33: Line 42:
*[[Recipes|Recipes]]
*[[Recipes|Recipes]]


== Trades ==
[[Gathering and Crafting]]
*[[ProfessionsIntroduction|Introduction]]
*[[ProfessionsIntroduction|Introduction]]
===Crafting===
*[[:Category:Armorsmith|Armorsmith]]
*[[:Category:Armorsmith|Armorsmith]]
*[[:Category:Outfitter|Outfitter]]
*[[:Category:Outfitter|Outfitter]]
Line 43: Line 50:
*[[:Category:Weaponsmith|Weaponsmith]]
*[[:Category:Weaponsmith|Weaponsmith]]
*[[:Category:Woodworker|Woodworker]]
*[[:Category:Woodworker|Woodworker]]
===Gathering===
*[[:Category:Forester|Forester]]
*[[:Category:Forester|Forester]]
*[[:Category:Hunter|Hunter]]
*[[:Category:Hunter|Hunter]]
Line 54: Line 59:
<div style="flex: 1; padding: 10px;">
<div style="flex: 1; padding: 10px;">


== Locations ==
[[Locations]]
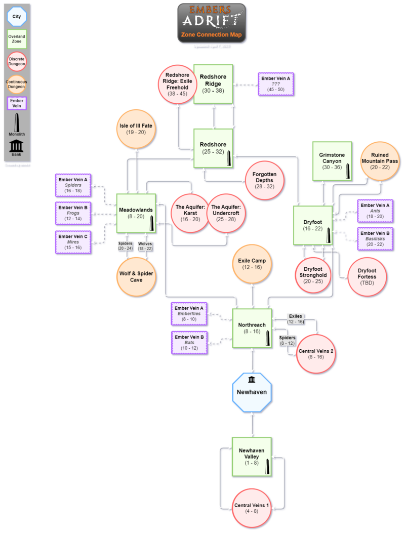
* [[Locations|Zone connection map]]
* [[Locations|Zone connection map]]


Line 85: Line 90:
<hr>
<hr>
[[File:Zone Connection Map v2.1.png|800px]]
[[File:Zone Connection Map v2.1.png|800px]]
==Instructions==
*[[How to get write access]]
*[[How to add new NPCs, Items, Zones and Quests]]
*[[Recent Changes for editors to note.]]
==Getting started with MediaWiki==
*[[mediawikiwiki:Help:Contents|Creating content]]
*[[mediawikiwiki:Special:MyLanguage/Manual:FAQ|MediaWiki FAQ]]
*[[mediawikiwiki:Special:MyLanguage/Localisation#Translation_resources|Localise MediaWiki for your language]]
*[[mediawikiwiki:Special:MyLanguage/Manual:Combating_spam|Learn how to combat spam on your wiki]]

Revision as of 17:15, 8 May 2023


Debug data: